To improve your shopping experience today and in the future, this site uses cookies.
I Accept Cookies
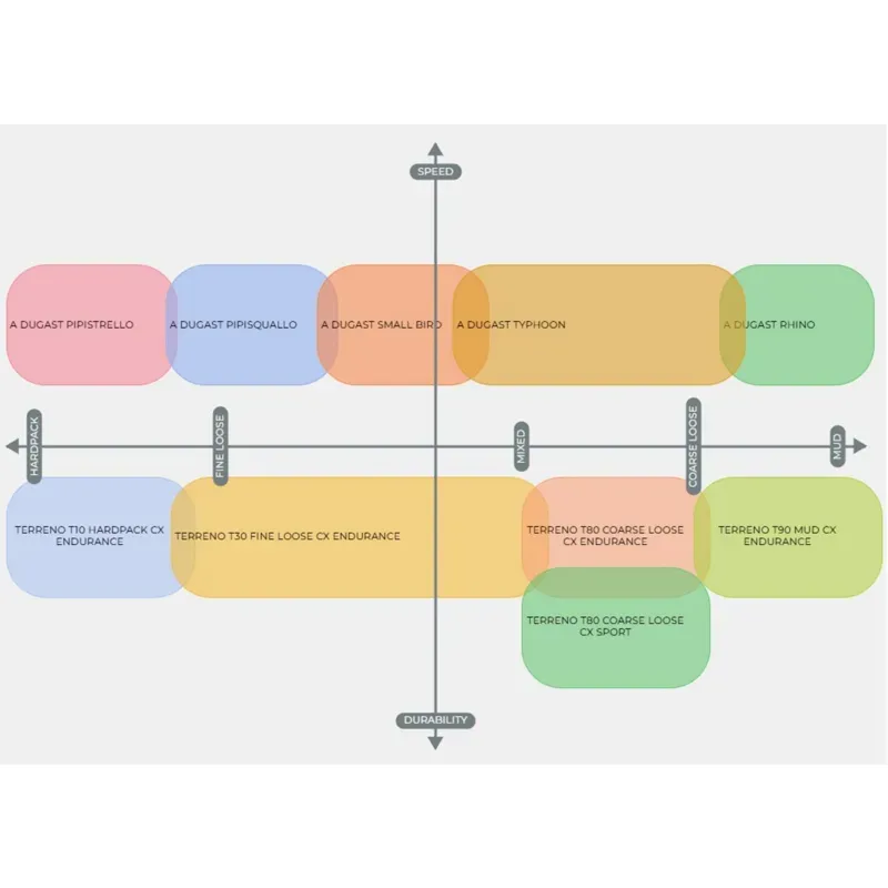
The Terreno T10 is ideal for riders who spend most of their time on pavement or hardpacked gravel but want a tyre that can handle occasional detours.
The Terreno T10 is ideal for riders who spend most of their time on pavement or hardpacked gravel but want a tyre that can handle occasional detours.
Vittoria

Vittoria Terreno Zero 700x30c Gravel Tyre in Black

£19.99 £21.99 9% off
Pre-Order

With Pre-Order, you can purchase the latest items added to our store in advance of them arriving with us.

Your Pre-Order is prioritised (at no additional charge); meaning that as soon as the product arrives with us, we can wrap it straight back up; ready for collection via Click & Collect or despatch to you — it often never even hits the stock room shelves!

Pre-Launch

With Pre-Launch, the date when we expect to receive the product ourselves is still a little too hazy to be confident in accepting Pre-Orders.

So, instead, you can submit your email address against the item you are interested in and we will email you as soon as stock arrives on the system.

Estimated Delivery & Collection Dates

Estimated Delivery & Collection Dates are given on Pre-Order and Pre-Launch products. They are for indication purposes only and can change at any time without notice.

The dates we provide are based on indications given by our suppliers. Whenever we get updated information from our suppliers we will endeavour to update the Estimated Delivery & Collection Dates provided on product pages.

We estimate this will be ready for despatch to you or collection via Click & Collect on Undetermined

....

RETURNS FREQUENTLY ASKED QUESTIONS

Please refer to TERMS AND CONDITIONS for full policy.

Can I return an unwanted item?

We feel that you should be totally satisfied with your purchase from True North Cycle Hub, If, however, you wish to return an item as unwanted you can return it within 14 days from the date you receive the product. Please note that we require you to contact us by email and quote your invoice/receipt number and reasons for return prior to sending the item back. Please see below for important details on the condition of an unwanted item return.

The cost of the item will be refunded, but any initial delivery costs will not be refunded. Return costs are payable by customer, also see courier collections.

Condition of return.

If you want to return an unwanted item, the item must be as priority unused, in its original condition and suitable for resale (the items must be in an “as new” condition and in the original packaging including labels, stickers, additional accessories etc.). If reasonable care has not been taken of the item prior to our receipt, resulting in damage or deterioration of the goods or packaging then a charge will be applied for the reduction in value. The item must be accompanied by the invoice/receipt with details of the reason for return stated. You are responsible for the item until it reaches us; we, therefore, suggest that you use a secure method of delivery e.g. signed delivery. The customer is responsible for any delivery charges incurred for the return of an unwanted item. Remember, all packaging must be undamaged so please do not tape up packaging or write on it as this will make it unacceptable, this particularly applies to any boxed item, the box must not be used as external packaging!

Incorrectly delivered items.

Should in the unlikely event that we send a wrong item we will, at our expense, arrange a collection or supply a pre paid postage label to enable you to return the incorrect item to us. Once we have received the item back we will issue you a replacement item.

Damaged in transit.

Please check your purchase upon arrival. If you notice any damage to the packaging please sign for it as damaged and notify us within 24 hours. Please email to info@truenorthcyclehub.co.uk photographs and description of the damage. Once accepted we will arrange a collection or supply a pre paid postage label to you to enable you to return the damaged item. Once we have received the item back we will issue you a replacement item should a replacement be available.

When will I receive a refund?

The customer can expect to receive the refund of the cost for the item within two weeks of us receiving the item (assuming satisfaction with the condition of the product).

For information on how to process a WARRANTY CLAIM please refer to our WARRANTY POLICY.

Vittoria Terreno Zero 700x30c Gravel Tyre in Black

Brand:Vittoria

Code:VARTYVTERZEROBLK

The Terreno T10 is the go-to choice for when the pavement ends.

With a T-score of 10, the Terreno T10 is ideal for riders who spend most of their time on pavement or hardpacked gravel but want a tyre that can handle occasional detours with confidence. Optimized for efficiency on firm surfaces, the T10 rolls effortlessly while maintaining essential grip for real-world gravel riding, making it the go-to choice for events with mixed sections or fast endurance rides.

The Terreno T10 Hardpack Gravel Sport tyre is the road-efficient model in the Vittoria Gravel Sport range, engineered for better performance on compact surfaces. A Corsa-inspired, fast-rolling slick center strip is paired with revolutionary fish scale shoulders, adapted from the Terreno T30, for added cornering grip and better handling on wet or variable terrain.

From tarmac to fast-rolling hardpack, the T10 brings road-like efficiency to the gravel world. Built with Sport Formulation and Casing, the T10 Hardpack balances performance and reliability, making it the perfect and convenient companion for recreational riders who want a tyre that is dependable and ready for whatever gravel roads throw at them.

Features:

  • Sport Formulation: The intersection of performance, dependability, and value, providing an all-weather compound, optimized for long term use.
  • Sport Casing: An ultra-durable, abrasion-resistant 26 TPI nylon casing ideal for recreational use.
  • Bead Shield: Additional layer on the bead provides extra protection.
  • Casing: Nylon 26 TPI
  • Compound: Sport Formulation
  • Discipline: Gravel
  • Construction: Gravel Sport Folding
Technical Information
  • Intended use
    Gravel & cyclocross
  • Bead type
    Folding
  • ETRTO
    40-622
  • Model
    Terreno
Sizing Information
Professional Opinion
Product Reviews
Write a review
0 As rated by 0 customers

Write a review for Vittoria Terreno Zero 700x30c Gravel Tyre in Black

Your name
Your email address
How would you rate it?
Would you recommend this product?
Let others know your opinion
Submit Review Close
Question(s) answered about Vittoria Terreno Zero 700x30c Gravel Tyre in Black
Ask a question
Question(s) asked regarding Vittoria Terreno Zero 700x30c Gravel Tyre in Black

Ask a question

Your name
Your email address
Your phone number
Your question
Submit Question  Close
Home Road Cycling Components Vittoria Tyres